| [掲示板に戻る] 全部 1- 101- 最新50 |
| 1 | ★小匠ダムの『非常放流津波』から町民の命を守る! |
| ゲスト |
リアリスト 2016/7/9 9:55
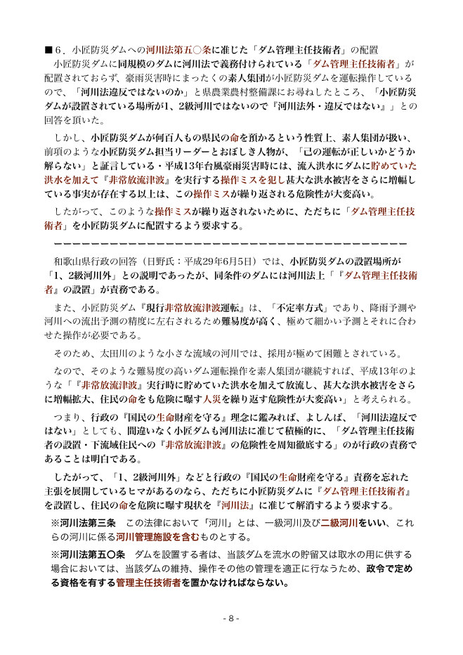
[返信] [編集] [全文閲覧] さて,昨年7月には,愛媛県肱川でダムの非常放流津波により8人もの尊い命が奪われました。 なので,小匠ダム下流域・太田川流域のみなさまには,小匠ダムの非常放流津波が起された時点で,暴風雨が激しくなり避難困難にならないための迅速な避難対応をお願い致します。 もし,小匠ダムの非常放流津波が起された時点で,避難困難になっていた場合は,すぐに役場・消防・警察に連絡をとり,救助要請をお願い致します。 なお,小匠ダム下流域・太田川流域住民の迅速な避難対応の参考に以下の小匠ダムと河川水位情報をご利用下さいませ。 ★和歌山県/雨量防災情報 <小匠ダム情報・警告:ダム内水位56m以上で非常放流津波の危険性有り!> http://kasensabo02.pref.wakayama.lg.jp/damDetail.html?ccd=801 <南大居水位情報> http://kasensabo02.pref.wakayama.lg.jp/suiiDetail.html?ccd=802 <下里水位情報> http://kasensabo02.pref.wakayama.lg.jp/suiiDetail.html?ccd=803 太田川流域以外のみなさまは,お住まいの地域のダム・河川水位情報を下記のマップから選択して,迅速な歩難対応にお役立て下さい。 <和歌山県河川/雨量防災情報> http://kasensabo02.pref.wakayama.lg.jp/mainMap.html ★NHK・TV和歌山/雨量防災情報 データ放送のメニューから観られます。 <提出日:令和元年10月20日> ☆太田川流域県民の生命をまもるための「防災要求書」前文! https://livedoor.blogimg.jp/s8753/imgs/8/6/86fce165.png ★太田川流域県民の生命をまもるための「防災要求書」緊急課題項目! ■1.小匠ダム『非常放流津波』の甚大な洪水被害の危険性がある下里地区堤防への対応 https://livedoor.blogimg.jp/s8753/imgs/8/f/8f0ccb8f.png ■2.小匠ダム『非常放流津波』の浸水被害想定による防災避難行動計画策定 https://livedoor.blogimg.jp/s8753/imgs/d/9/d991e670.png ■3.河川法第四十八条に准じた小匠防災ダムライブモニターへの重要項目表示 ■4.小匠防災ダム『非常放流津波運転』に合理性があることの論証 https://livedoor.blogimg.jp/s8753/imgs/d/3/d34b93d9.png https://livedoor.blogimg.jp/s8753/imgs/7/3/7337f90a.png ■5.ダム専門家集団クレアリアが提案する小匠ダム「1門全開放運転」への変更 https://livedoor.blogimg.jp/s8753/imgs/b/a/babcdd46.png https://livedoor.blogimg.jp/s8753/imgs/a/f/af837689.png ■6.小匠防災ダムへの河川法第五〇条に准じた「ダム管理主任技術者」の配置 https://livedoor.blogimg.jp/s8753/imgs/d/2/d28f0b34.png ■7.下里の江川水門への台風高潮防災のための排水ポンプ設置 https://livedoor.blogimg.jp/s8753/imgs/5/9/591a71d3.png ■8.河川法第四十八条..... |
| 121 | Re: ★台風21号ヤバい!★ |
| ゲスト |
z 2017/10/22 22:32
[返信] [編集] [全文閲覧] 22時20分現在、ダム内水位56mを超過しました。 あと2mほどで『非常放流』が実行されます。 |
| 122 | Re: ★台風21号ヤバい!★ |
| ゲスト |
z 2017/10/22 22:34
[返信] [編集] [全文閲覧] もうすぐ雨雲は、抜けそうなのですが。 とても微妙な状況ですね・・・。 |
| 123 | Re: ★台風21号ヤバい!★ |
| ゲスト |
z 2017/10/22 22:43
[返信] [編集] [全文閲覧]![]() 洪水調節容量85%を消費しました。 |
| 124 | ★『非常放流』実行!★ |
| ゲスト |
z 2017/10/22 22:50
[返信] [編集] [全文閲覧] 只今『非常放流』が開始されました! 下流域の皆様は、できる限り高台に避難して下さい!!! |
| 125 | ★『非常放流』実行!★ |
| ゲスト |
z 2017/10/22 22:58
[返信] [編集] [全文閲覧]![]() もう貯めれません! |
| 126 | Re: ★『非常放流』実行!★ |
| ゲスト |
z 2017/10/23 1:06
[返信] [編集] [全文閲覧] 只今『非常放流』終了いたしました・・・。 |
| 127 | Re: ★『非常放流』実行!★ |
| ゲスト |
名無しさん 2017/10/24 13:30
[返信] [編集] [全文閲覧] ってか雨の前にちょっとづつってむりなん? 雨降って溢れてるのに流すってしねってこと? |
| 128 | Re: ★『非常放流』実行!★ |
| ゲスト |
z 2017/10/24 19:10
[返信] [編集] [全文閲覧] >>127 様 >ってか雨の前にちょっとづつってむりなん? 県町行政には、そようになるダム専門家集団クレアリアが提案して下さっている「1門全開放運転」を何度もお願いしているのですが、管理者の皆様が素人なので、ご理解頂けません。 >雨降って溢れてるのに流すってしねってこと? 県町行政には、その危険性を何度も訴えております。 誠に残念ですが、管理者の皆様が素人なので、その危険性をご理解頂けません。 |
| 129 | Re: ★『非常放流』実行!★ |
| ゲスト |
z 2017/10/26 17:12
[返信] [編集] [全文閲覧] スレ上げ! |
| 130 | ★台風22号もヤバい?★ |
| ゲスト |
z 2017/10/27 16:32
[返信] [編集] [全文閲覧] 21号ほどではないものの豪雨が予想される! |
| 131 | ★油断は禁物!★ |
| ゲスト |
z 2017/10/29 14:30
[返信] [編集] [全文閲覧] それほど危険ではないと思われますが、油断せずに迅速な避難対応を! ![]() 14時現在、ダム内水位35mです。 |
| 132 | Re: ★油断は禁物!★ |
| ゲスト |
z 2017/10/29 16:14
[返信] [編集] [全文閲覧] とりあえず、今回の危機は脱したようです。 |
| 133 | ★仲間はずれはダメ!★ |
| ゲスト |
z 2017/12/31 12:34
[返信] [編集] [全文閲覧] このスレッドも仲間はずれにしないで m(_ _)m ・・・。 |
| 134 | Re: ★仲間はずれはダメ!★ |
| ゲスト |
名無しさん 2017/12/31 14:14
[返信] [編集] [全文閲覧] 精神に疾患がみられます |
| 135 | Re: ★■仁坂知事殿の『県民大虐殺テロ攻撃』が違法である証明の難しさ!★ |
| ゲスト |
名無しさん 2018/1/2 1:48
[返信] [編集] [全文閲覧] この★ついたスレなんか意味あるん? |
| 136 | Re: ★■仁坂知事殿の『県民大虐殺テロ攻撃』が違法である証明の難しさ!★ |
| ゲスト |
名無しさん 2018/1/10 22:10
[返信] [編集] [全文閲覧] age |
| 137 | Re: ★■仁坂知事殿の『県民大虐殺テロ攻撃』が違法である証明の難しさ!★ |
| ゲスト |
名無しさん 2018/1/11 7:21
[返信] [編集] [全文閲覧] http://www.wa-net.net/modules/bluesbb/thread.php?thr=3733&sty=1&num=l50 |
| 138 | Re: ★■仁坂知事殿の『県民大虐殺テロ攻撃』が違法である証明の難しさ!★ |
| ゲスト |
z 2018/1/13 11:23
[返信] [編集] [全文閲覧] >>135 様 >この★ついたスレなんか意味あるん? はい、この「★」は、 《人類及び、民主主義社会の進歩向上・成熟にとって大変重要である!》 という意味です。 |
| 139 | Re: ★■仁坂知事殿の『県民大虐殺テロ攻撃』が違法である証明の難しさ!★ |
| ゲスト |
名無しさん 2018/1/20 8:34
[返信] [編集] [全文閲覧] おもろいスレみつけた! |
| 140 | Re: ★■仁坂知事殿の『県民大虐殺テロ攻撃』が違法である証明の難しさ!★ |
| ゲスト |
フェイク治療! 2018/1/21 17:11
[返信] [編集] [全文閲覧] スレ上げ! |
| 141 | Re: ★■仁坂知事殿の『県民大虐殺テロ攻撃』が違法である証明の難しさ!★ |
| ゲスト |
名無しさん 2018/1/22 19:09
[返信] [編集] [全文閲覧] ダム |
| 142 | Re: ★■仁坂知事殿の『県民大虐殺テロ攻撃』が違法である証明の難しさ!★ |
| ゲスト |
z 2018/3/18 12:51
[返信] [編集] [全文閲覧]![]() |
| 143 | Re: ★■仁坂知事殿の『県民大虐殺テロ攻撃』が違法である証明の難しさ!★ |
| ゲスト |
z 2018/3/21 7:04
[返信] [編集] [全文閲覧] <小匠ダム情報> http://kasensabo02.pref.wakayama.lg.jp/suii/800/dm801/801.html ![]() |
| 144 | Re: ★■仁坂知事殿の『県民大虐殺テロ攻撃』が違法である証明の難しさ!★ |
| ゲスト |
フェイク治療! 2018/3/21 10:14
[返信] [編集] [全文閲覧] はい、この「★」は、 《人類及び、民主主義社会の進歩向上・成熟にとって大変重要である!》 という意味です。 |
| 145 | Re: ★■仁坂知事殿の『県民大虐殺テロ攻撃』が違法である証明の難しさ!★ |
| ゲスト |
名無しさん 2018/3/24 4:02
[返信] [編集] [全文閲覧] 家族を水害で失ってからおかしくなったとお聞きしました。合掌 |
| 146 | Re: ★■仁坂知事殿の『県民大虐殺テロ攻撃』が違法である証明の難しさ!★ |
| ゲスト |
名無しさん 2018/3/24 12:56
[返信] [編集] [全文閲覧] 清水さん助けて下さい。 水位が上昇すれば、汚水が流れてくるのでしょうか? きたない、みずと書いて汚水が・・・。 清らかな水ではないのですね? 汚い水、それもとびっきり汚い水・・・臭ッ!!!!! 汚い水が・・・あ〜汚い、汚い汚い汚い汚い、めちゃ臭い、嗚咽がでる汚い水!!! |
| 147 | Re: ★■仁坂知事殿の『県民大虐殺テロ攻撃』が違法である証明の難しさ!★ |
| ゲスト |
名無しさん 2018/3/27 20:09
[返信] [編集] [全文閲覧] 清水さん助けて下さい。 水位が上昇すれば、汚水が流れてくるのでしょうか? きたない、みずと書いて汚水が・・・。 清らかな水ではないのですね? 汚い水、それもとびっきり汚い水・・・臭ッ!!!!! 汚い水が・・・あ〜汚い、汚い汚い汚い汚い、めちゃ臭い、嗚咽がでる汚い水!!! ダムが決壊したら、汚くて臭くて、汚物まじりの汚水が流れるのでしょうか? 鶏を飼っているのですが、チキンが、チキンが、あ〜チキンチキンチキン〜 清き水と書いて清水さんの意見をお聞かせ願いたい。チキンはどうなるのでしょうか? チキンWWW |
| 148 | Re: ★■仁坂知事殿の『県民大虐殺テロ攻撃』が違法である証明の難しさ!★ |
| ゲスト |
名無しさん 2018/4/28 14:20
[返信] [編集] [全文閲覧] |
| 149 | Re: ★■仁坂知事殿の『県民大虐殺テロ攻撃』が違法である証明の難しさ!★ |
| ゲスト |
名無しさん 2018/5/9 17:34
[返信] [編集] [全文閲覧] ★那智勝浦町立温泉病院・違法医療『薬物中毒死』隠蔽事件! 【社会的責任における情報公開】 この社会において知り得た情報が人の命に関わる危険性のある場合には、その情報を公開し危険を周知させる義務と責任がある! http://blog.livedoor.jp/s8753/ |
| 150 | Re: ★■仁坂知事殿の『県民大虐殺テロ攻撃』が違法である証明の難しさ!★ |
| ゲスト |
名無しさん 2018/5/11 21:38
[返信] [編集] [全文閲覧] 清水さん助けて下さい。 水位が上昇すれば、汚水が流れてくるのでしょうか? きたない、みずと書いて汚水が・・・。 清らかな水ではないのですね? 汚い水、それもとびっきり汚い水・・・臭ッ!!!!! 汚い水が・・・あ〜汚い、汚い汚い汚い汚い、めちゃ臭い、嗚咽がでる汚い水!!! ダムが決壊したら、汚くて臭くて、汚物まじりの汚水が流れるのでしょうか? 鶏を飼っているのですが、チキンが、チキンが、あ〜チキンチキンチキン〜 清き水と書いて清水さんの意見をお聞かせ願いたい。チキンはどうなるのでしょうか? チキンWWW清水さん助けて下さい。 水位が上昇すれば、汚水が流れてくるのでしょうか? きたない、みずと書いて汚水が・・・。 清らかな水ではないのですね? 汚い水、それもとびっきり汚い水・・・臭ッ!!!!! 汚い水が・・・あ〜汚い、汚い汚い汚い汚い、めちゃ臭い、嗚咽がでる汚い水!!! ダムが決壊したら、汚くて臭くて、汚物まじりの汚水が流れるのでしょうか? 鶏を飼っているのですが、チキンが、チキンが、あ〜チキンチキンチキン〜 清き水と書いて清水さんの意見をお聞かせ願いたい。チキンはどうなるのでしょうか? チキンWWW清水さん助けて下さい。 水位が上昇すれば、汚水が流れてくるのでしょうか? きたない、みずと書いて汚水が・・・。 清らかな水ではないのですね? 汚い水、それもとびっきり汚い水・・・臭ッ!!!!! 汚い水が・・・あ〜汚い、汚い汚い汚い汚い、めちゃ臭い、嗚咽がでる汚い水!!! ダムが決壊したら、汚くて臭くて、汚物まじりの汚水が流れるのでしょうか? 鶏を飼っているのですが、チキンが、チキンが、あ〜チキンチキンチキン〜 清き水と書いて清水さんの意見をお聞かせ願いたい。チキンはどうなるのでしょうか? チキンWWW清水さん助けて下さい。 水位が上昇すれば、汚水が流れてくるのでしょうか? きたない、みずと書いて汚水が・・・。 清らかな水ではないのですね? 汚い水、それもとびっきり汚い水・・・臭ッ!!!!! 汚い水が・・・あ〜汚い、汚い汚い汚い汚い、めちゃ臭い、嗚咽がでる汚い水!!! ダムが決壊したら、汚くて臭くて、汚物まじりの汚水が流れるのでしょうか? 鶏を飼っているのですが、チキンが、チキンが、あ〜チキンチキンチキン〜 清き水と書いて清水さんの意見をお聞かせ願いたい。チキンはどうなるのでしょうか? チキンWWW清水さん助けて下さい。 水位が上昇すれば、汚水が流れてくるのでしょうか? きたない、みずと書いて汚水が・・・。 清らかな水ではないのですね? 汚い水、それもとびっきり汚い水・・・臭ッ!!!!! 汚い水が・・・あ〜汚い、汚い汚い汚い汚い、めちゃ臭い、嗚咽がでる汚い水!!! ダムが決壊したら、汚くて臭くて、汚物まじりの汚水が流れるのでしょうか? 鶏を飼っているのですが、チキンが、チキンが、あ〜チキンチキンチキン〜 清き水と書いて清水さんの意見をお聞かせ願いたい。チキンはどうなるのでしょうか? チキンWWW清水さん助けて下さい。 水位が上昇すれば、汚水が流れてくるのでしょうか? きたない、みずと書いて汚水が・・・。 清らかな水ではないのですね? 汚い水、それもとびっきり汚い水・・・臭ッ!!!!! 汚い水が・・・あ〜汚い、汚い汚い汚い汚い、めちゃ臭い、嗚咽がでる汚い水!!! ダムが決壊したら、汚くて臭くて、汚物まじりの汚水が流れるのでしょうか? 鶏を飼っているのですが、チキンが、チキンが、あ〜チキンチキンチキン〜 清き水と書いて清水さんの意見をお聞かせ願いたい。チキンはどうなるのでしょうか? チキンWWW清水さん助けて下さい。 水位が上昇すれば、汚水が流れてくるのでしょうか? きたない、みずと書いて汚水が・・・。 清らかな水ではないのですね? 汚い水、それもとびっきり汚い水・・・臭ッ!!!!! 汚い水が・・・あ〜汚い、汚い汚い汚い汚い、めちゃ臭い、嗚咽がでる汚い水!!! ダムが決壊したら、汚くて臭くて、汚物まじりの汚水が流れるのでしょうか? 鶏を飼っているのですが、チキンが、チキンが、あ〜チキンチキンチキン〜 清き水と書いて清水さんの意見をお聞かせ願いたい。チキンはどうなるのでしょうか? チキンWWW清水さん助けて下さい。 水位が上昇すれば、汚水が流れてくるのでしょうか? きたない、みずと書いて汚水が・・・。 清らかな水では..... |
| 151 | ■拝啓 仁坂吉伸県知事殿・住民を殺さないで! |
| ゲスト |
雑魚 2018/11/11 21:00
[返信] [編集] [全文閲覧] 本日、和歌山県行政最高責任者であらせられる仁坂吉伸県知事殿に県政ポストより要請させて頂きました。 ![]() |
| 152 | ☆非常放流津波をなめるな! |
| ゲスト |
リアリスト 2019/8/11 6:48
[返信] [編集] [全文閲覧] さて,台風10号が豪雨災害を引き起こす危険性の高いコースと速度で紀伊半島に接近しつつあります。 小匠ダム下流域・太田川流域住民のみなさまの中には,非常放流津波を起しても,「まあ,平成13年,23年程度だろう・ウチは大丈夫だった」と軽く考えておられる方が多いと存じます。 しかしながら.あれ以上の非常放流津波が確実に起こりうることをご自覚下さり,迅速な避難対応をお願い致します。 |
| 153 | ☆非常放流津波をなめるな! |
| ゲスト |
リアリスト 2019/8/12 6:45
[返信] [編集] [全文閲覧] 台風10号の最接近時には,中心からだいぶ離れそうですね。 しかしながら,まだまだ豪雨が長時間継続する危険性が十分ございます。 ですので.小匠ダム下流域・太田川流域のみなさまは,命を奪われかねない小匠ダムの非常放流津波を想定のうえ,早めの避難準簿をお願い致します。 |
| 154 | ☆非常放流津波をなめるな! |
| ゲスト |
リアリスト 2019/8/13 7:54
[返信] [編集] [全文閲覧] この辺りは,暴風域には入らないですみそうですね。 しかしながら,まだまだ豪雨が長時間継続する危険性が十分ございます。 したがって.小匠ダム下流域・太田川流域のみなさまは,命を奪われかねない小匠ダムの非常放流津波を想定のうえ,早めの避難準簿をお願い致します。 |
| 155 | ☆非常放流津波をなめるな! |
| ゲスト |
リアリスト 2019/8/13 13:34
[返信] [編集] [全文閲覧] ご意見やご質問を送信できますよ! <那智勝浦町役場 問い合わせフォーム> https://www.town.nachikatsuura.wakayama.jp/forms/acceptform/acceptform.aspx?div_id=709 <那智勝浦町役場FB> https://www.facebook.com/Nachikatsuura/ <那智勝浦町役場Twitter> https://twitter.com/nachikatsuura |
| 156 | ☆非常放流津波をなめるな! |
| ゲスト |
リアリスト 2019/8/13 18:54
[返信] [編集] [全文閲覧] 平成23年台風豪雨災害と同等以上の甚大な洪水被害に見舞われそうな台風10号が接近してきたため,以下のように和歌山県行政最高責任者であらせられる仁坂吉伸県知事殿に要請致しました。 ーーーーーーーーーーーーーーーーーーーーーーーーーーーーーーー 和歌山県行政 最高責任者 仁坂 吉伸 県知事殿 拝啓 ご多忙のところ誠に恐縮です。 この6月20日に, 「大分前にちゃんと聞いて議論して、返事を出すように言ってありますよ。」 「またあらためて理論的に我々の方が正しいとの考えを申し上げるように言っておきます。」 このようにご回答頂いてから2ヶ月になろうとしておりますが,河川課及び,農業農村整備課からは,まったく回答頂けておりません。 そんな本来小匠ダムの運転方法を豪雨災害に対応できる「1門全開放運転」に変更しておかなければならない状況の中で,平成23年の小匠ダムが「非常放流津波」を起し,甚大な洪水被害に見舞われた台風豪雨災害に匹敵すると考えられる台風10号接近しております。 今からでも,まったく遅くはございませんので,屁理屈・詭弁で誤摩化すのをおヤメ下さり,小匠ダムの運転方法を平成23年の台風豪雨災害と同等の豪雨災害でも「非常放流津波」を起すことなく,十分洪水被害を抑制軽減できる,ダム専門家集団株式会社クレアリアが提案する「1門全開放運転」に変更して下さいますようお願い申し上げます。 真面目に,昨年の愛媛県肱川のように「非常放流津波」により多く死者を出してからでは,まったく取り返しがつきません。 どうか,過去の過ちを繰り返さずに,小匠ダムの運転方法をダム専門家集団株式会社クレアリアが提案する「1門全開放運転」に変更して下さり,本来あなた様が遂行しなければならない「県民の生命財産を守る」という責務をお果たし下さいますようお願い申し上げます。 なにとぞ,よろしくお願い致します。 敬具 <追記> 何度目か解りませんが,防災要望書を添付させて頂きます。 どうか,「無視放置」なさらずにお取り組み頂きたく存じます。 |
| 157 | ☆非常放流津波をなめるな! |
| ゲスト |
リアリスト 2019/8/14 8:00
[返信] [編集] [全文閲覧] 台風10号の暴風圏内は,避けられそうですが,平成23年台風豪雨災害時に匹敵する総降雨量が1000ミリ超の予測が出ております。 実際にそのような豪雨であれば,間違いなく,確実に小匠ダムは非常放流津波を起します。 したがって.小匠ダム下流域・太田川流域のみなさまは,命を奪われかねない小匠ダムの非常放流津波を想定のうえ,早めの避難準簿をお願い致します。 |
| 158 | ☆全地域のみなさまへ! |
| ゲスト |
リアリスト 2019/8/14 8:20
[返信] [編集] [全文閲覧] さて,平成23年台風豪雨災害時に匹敵する総降雨量が1000ミリ超となりますと,小匠ダムの非常放流津波に襲われる地域の方々は,言うまでもなく,谷間や海抜の低いところに住まわれている住民の方々も,早めの避難準簿をし,迅速な避難対応をお願い致します。 とくに,平成23年台風豪雨災害時に甚大な洪水被害に見舞われた新宮市のみなさまも,熊野川上流の多数のダムが前回同様に非常放流津波を起す危険性が極めて高いので,早めの避難準簿をし,迅速な避難対応をお願い致します。 また,ダムが無くとも多数の犠牲者を出した,市野々・井関地区のみなさまも,早めの避難準簿をし,迅速な避難対応をお願い致します。 |
| 159 | ☆全地域のみなさまへ! |
| ゲスト |
リアリスト 2019/8/14 17:14
[返信] [編集] [全文閲覧] どうやら1時間ほど前に「大雨・波浪警報」が発令されているようですね。 今回予測される総降雨量1000ミリを考えれば,明日の明るいうちに避難が完了するよう準備を進めて頂きたいと存じます |
| 160 | Re: ☆全地域のみなさまへ! |
| ゲスト |
小匠ダム中継しなさい。 2019/8/14 18:06
[返信] [編集] [全文閲覧] こんな書込みしてんと小匠川周辺の住民に対して、 今すぐ作業着にヘルメット着用して避難を呼びかけに行きなさい。 軽トラで街宣して来なさい。 台風中は小匠ダムでライブ中継して来なさい。 YouTubeのアカウントで配信でけるから。 中継待ってるで。 あんた命の大切さを訴えてるんやから、 それを行動で示しなさい。 |
| 161 | ☆分相応! |
| ゲスト |
リアリスト 2019/8/14 18:22
[返信] [編集] [全文閲覧] >>160様 >こんな書込みしてんと小匠川周辺の住民に対して、 >今すぐ作業着にヘルメット着用して避難を呼びかけに行きなさい。 >軽トラで街宣して来なさい。 それほどの若さ・体力・精神力・腕力があるのなら,もちろんヤリますよ。 人には,分相応というものがございます。 なので,私も「分相応」私のできることをやらせて頂いております。 >台風中は小匠ダムでライブ中継して来なさい。 >YouTubeのアカウントで配信でけるから。 >中継待ってるで。 確かに,やりたいとは,思いますが,やはり「分不相応」なので,今のところ無理ですね。 >あんた命の大切さを訴えてるんやから、 >それを行動で示しなさい。 ですので,「分相応」な行動で示させて頂いております。 |
| 162 | ☆危機管理の基本原則・予測によるリスク回避! |
| ゲスト |
リアリスト 2019/10/11 22:21
[返信] [編集] [全文閲覧] そろそろ台風19号の影響で風雨が強まり始めてきました。 太田川流域のみなさまには,下記から情報を収集しながら,迅速な避難対応をお願い致します。 ★和歌山県/雨量防災情報 <小匠ダム情報・警告:ダム内水位56m以上で非常放流津波の危険性有り!> http://kasensabo02.pref.wakayama.lg.jp/damDetail.html?ccd=801 <南大居水位情報> http://kasensabo02.pref.wakayama.lg.jp/suiiDetail.html?ccd=802 <下里水位情報> http://kasensabo02.pref.wakayama.lg.jp/suiiDetail.html?ccd=803 太田川流域以外のみなさまは,下記のマップからお住まいの地域のダム・河川水位情報を選択して,迅速な歩難対応にお役立て下さい。 <和歌山県河川/雨量防災情報> http://kasensabo02.pref.wakayama.lg.jp/mainMap.html ★NHK・TV和歌山/雨量防災情報 データ放送のメニューから観られます。 |
| 163 | Re: ☆危機管理の基本原則・予測によるリスク回避! |
| ゲスト |
名無しさん 2019/10/11 22:36
[返信] [編集] [全文閲覧] あなたは薄情なかたですね普段騒いでおきながら 現場へ出て避難誘導や避難呼びかけをしないのですか 現場に出ず卓上で騒ぐのが趣味なんですか なんか高みの見物ぽくて不快です |
| 164 | Re: ☆危機管理の基本原則・予測によるリスク回避! |
| ゲスト |
名無しさん 2019/10/14 12:18
[返信] [編集] [全文閲覧] この程度の田舎なら、行政・自治会・消防団・近隣の住民など 沢山の人が協力しながら防災活動をしてますので、おそらく大丈夫ですよ。 地域に馴染めず、防災活動に参加出来ない人は、ネットやテレビの情報を参考に、自力で避難できる様にした方が良いと思いますが |
| 165 | Re: ☆危機管理の基本原則・予測によるリスク回避! |
| ゲスト |
名無しさん 2019/10/14 18:21
[返信] [編集] [全文閲覧] 小さな親切大きなおせっかい。 ほかにすることないんかい。 |
| 166 | Re: ☆危機管理の基本原則・予測によるリスク回避! |
| ゲスト |
名無しさん 2019/10/19 12:05
[返信] [編集] [全文閲覧] 昨日みたいな大雨で、主張通りにダムも放流してたら、逆に被害が大きくなるんやよな |
| 167 | ☆治水やダム管理の難しさ |
| ゲスト |
名無しさん 2020/7/7 11:41
[返信] [編集] [全文閲覧] 日本という国で、各地域とも、治水やダム管理の難しさを、抱えているのでしょうね。 |
| 168 | Re: ☆治水やダム管理の難しさ |
| ゲスト |
名無しさん 2020/7/7 11:47
[返信] [編集] [全文閲覧] 社会科や地理で習ったと思うが、日本の川は、世界の川と比較して、急勾配。 加えて、近年では、ゲリラ豪雨や線状降水帯による集中豪雨が増えてますしね。 |
| 169 | このブログの発信者 |
| ゲスト |
名無しさん 2020/7/7 12:39
[返信] [編集] [全文閲覧] 清水 俊幸(しみず・としゆき) 和歌山県東牟婁郡那智勝浦町大字下里1369番地 0735-58-0363 |
| 170 | 残念ながら。。。 |
| ゲスト |
ダム 2021/12/30 8:26
[返信] [編集] [全文閲覧] ダムを理解できる人間がいない。。。 |
| [掲示板に戻る] 全部 前100 次100 最新50 |
BluesBB ©Sting_Band






